2022年“平安佛医保”超高额支付由27万升至87.8万
源 / 互联网    文 /     2021年12月13日 10时23分

  惠民力度再升级的2022年“平安佛医保”月底就要截止参保了,佛山市民千万别忘记办理这项大事!

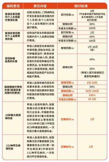
  2022年“平安佛医保”超高额医疗费用报销范围最高金额从50万元提升到100万元,且50万元—100万元区间的合规医疗费用报销比例为100%,大大减轻巨额医疗费用负担,有力降低群众“因病致贫”、“因病返贫”风险。还推出了“一站式”理赔服务,零垫付零跑腿,省时又省心。

  实施恶性肿瘤自费药补偿动态调整机制,一是参考广东省疾病预防控制中心等权威机构最新发布肿瘤监测数据,优先优选适用于多种疾病且具有较高临床价值的本地区高发病种和国内高发病种,高值的基本医保自费治疗药品。二是动态接收医疗机构、临床医生、药企、参保患者的药品增补建议并实时组织相关药学、临床专家进行评估。对于国家医保谈判未成功的药品,参保患者亟需的用药治疗需求和费用负担较大、覆盖面较广的品种优先考虑。三是对于同品种药品,优先将一线用药、原研药、临床使用量大、接受程度高的品种纳入报销范围。

  理赔服务也全面升级,自2022年1月1日开始,“平安佛医保”将实现“一站式”报销,和医保报销模式一样,服务更贴心,零垫付零跑腿!

  佛山市基本医保参保人 ,在本市基本医保定点医疗机构住院或在门诊特定病种选定定点医院就医,发生的医疗费用通过国家医疗保障信息平台结算时,符合“平安佛医保”保险责任的费用同时进行待遇“一站式”报销,被保险人无需另行向保险公司申请报销。

  参保服务也全面升级,2021年12月31日前,佛山市基本医疗保险参保人均可通过微信关注“平安佛医保”公众号、支付宝、农行掌银APP、佛山通APP、平安人寿代理人、佛山邮政等多种方式,为本人或已是佛山市基本医疗保险参保人的直系亲属(父母、配偶及子女)办理参保缴费。赶紧一键参保,获取2022一整年的安心!











新财网对文中陈述、观点判断保持中立,不对所包含内容的准确性、可靠性或完整性提供任何明示或暗示的保证。读者应详细了解所有相关投资风险,并请自行承担全部责任。本文内容版权归新财网投稿作者所有!
网友讨论
还可以输入 200 个字符
热门评论

建议及投诉热线010-85869906

广告刊登热线010-85862238

  • 关注官方微信

  • 关注官方微信

Copyright © 2008-2030 北京大白熊网络信息有限公司 京ICP备16038172号-1 all rights reserved本网站所刊部分稿件为网络转载,若有侵权请您及时联系我们,我们会及时删除,本网站对所转载内容不承担任何的责任,请网民对相关内容的真实性自行判断。
账号登录
记住密码
账号注册

*昵       称

*输入密码

*确认密码

*姓       名

*电子邮箱

*国家地区

*省       份

*出生年份

*性       别  男          女

*从事职业

*从事行业

请您留下正确的联络方式,以便我们能够及时与您取得联系

*手机号码

填写您要订阅的邮件
  •   我愿意接受有关新财网的新功能或活动的信息
  •   我愿意接受有关其他网站和产品的新功能或活动的信息
  •   我愿意接受第三方服务供应商的特别优惠的信息