ST东洋股东湖南优禾就增选非独立董事公开征集股东大会投票权
源 / 金融界    文 /     2022年01月13日 17时57分

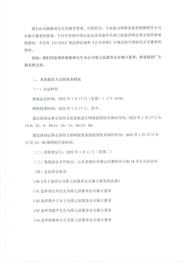
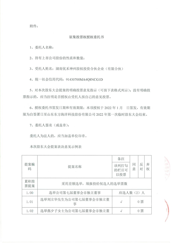
  1月7日,山东东方海洋科技股份有限公司(证券简称“ST东洋”)发布《关于股东提请增加股东大会临时提案》公告。公告显示,其持股10%以上股东湖南优禾神州股权投资合伙企业(有限合伙)(以下简称“湖南优禾”)提请上市公司2022年第一次临时股东大会增加临时提案,临时提案主要内容为提请增加选举刘建平、柴俊林为第七届董事会非独立董事。1月10日,湖南优禾对外发布《关于公开征集投票权的函》,函中表示,为进一步完善公司的内部治理结构,湖南优禾提请选举柴俊林为ST东洋第七届董事会非独立董事,并向全体股东征集投票权。

  据ST东洋于2021年12月28日披露公告显示,公司定于2022年1月17日召开年度第一次临时股东大会,拟选举第七届董事会非独立董事2名。湖南优禾在《关于公开征集投票权的函》中表示,柴俊林先生的教育背景、任职经历、专业能力和职业素养能够胜任非独立董事的要求,不存在受到中国证监会及其他有关部门的处罚和证券交易所惩戒的情形,不存在《公司法》等法律法规和《公司章程》中规定的不得担任公司董事的情形,同意增补柴俊林先生为ST东洋第七届董事会非独立董事,希望获得广大股东的支持。

  以下为《湖南优禾神州股权投资合伙企业(有限合伙)关于公开征集投票权的函》全文。














新财网对文中陈述、观点判断保持中立,不对所包含内容的准确性、可靠性或完整性提供任何明示或暗示的保证。读者应详细了解所有相关投资风险,并请自行承担全部责任。本文内容版权归新财网投稿作者所有!

网友讨论
还可以输入 200 个字符
热门评论

建议及投诉热线010-85869906

广告刊登热线010-85862238

  • 关注官方微信

  • 关注官方微信

中国人民银行 | 中国银行业监督管理委员会 | 中国保险监督管理委员会 | 中国证券业监督管理委员会 | 路透社 | 华尔街日报 | FT中文网 | 中国互联网金融企业家俱乐部(ECIF) | 工业和信息化部域名信息备案管理系统
Copyright © 2008-2030 北京大白熊网络信息有限公司 京ICP备16038172号-1 all rights reserved本网站所刊部分稿件为网络转载,若有侵权请您及时联系我们,我们会及时删除,本网站对所转载内容不承担任何的责任,请网民对相关内容的真实性自行判断。
账号登录
记住密码
账号注册
账号注册

*昵       称

*输入密码

*确认密码

*姓       名

*电子邮箱

*国家地区

*省       份

*出生年份

*性       别  男          女

*从事职业

*从事行业

请您留下正确的联络方式,以便我们能够及时与您取得联系

*手机号码

填写您要订阅的邮件
  •   我愿意接受有关新财网的新功能或活动的信息
  •   我愿意接受有关其他网站和产品的新功能或活动的信息
  •   我愿意接受第三方服务供应商的特别优惠的信息