四川大决策投顾 摘要:钨作为各国重点关注的战略性关键金属,应用领域广泛。从供给端来看,近年全球储量逐步增加,我国实施开采总量控制,未来我国钨供给持续趋紧;从需求端来看,下游需求多点开花,有望持续引领钨需求的增长。未来钨行业的供需格局的改善或支撑钨价保持高位运行。
1.金属钨概述
钨是一种银白色金属,外形似钢,熔点为所有金属元素中最高的,蒸发速度慢。钨的化学性质很稳定,常温下不跟空气和水反应,不与任何浓度的盐酸、硫酸、硝酸、氢氟酸发生反应,但可以迅速溶解于氢氟酸和浓硝酸的混合酸中,而在碱溶液中则不起作用。钨在地壳中的含量为 0.001%,已发现的钨矿物和含钨矿物有 20 余种,但其中具有开采经济价值的只有黑钨矿和白钨矿,黑钨矿约占全球钨矿资源总量的 30%,白钨矿约占 70%。

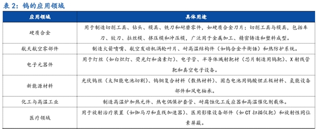
钨是国民经济和现代国防领域不可替代的战略性金属资源,具有高熔点、高比重、高硬度的物理特性,广泛应用于通用机械行业、汽车行业、模具行业、能源及重工行业、航空航天行业、电子行业、电气行业、船舶行业、化学工业等重要领域。钨深加工领域,随着国内产业结构调整,制造业转型升级,大规模设备更新和消费品以旧换新,智能制造、新能源等新技术新产业发展所带来的产品置换、新增需求,机床数控化程度提高等,全球硬质合金、切削工具需求总量有望继续增长。先进制造业如航空航天、汽车、电子信息、新能源、模具等领域对高、精、尖复杂刀具的需求将推动刀具行业由低端产品向高端产品发展,我国刀具行业发展前景广阔。


2.金属钨产业链
钨产业链从钨矿的勘探采选、冶炼,延伸到钨的深加工,最终应用于泛工业领域。钨行业上游以黑白钨矿勘探采选为主,中游主要是" 钨精矿-仲钨酸铵(APT)-钨粉"冶炼,下游包括钨材、钨丝、硬质合金等材料加工,而更下级的需求主体包括机械制造、汽车制造、电子信息等行业。
根据安泰科数据,2024年钨的消费量为70768吨,其中硬质合金消费钨41409吨(59%),钨特钢消费钨10648吨(15%),钨材消费钨16000吨(23%),钨化工消费钨2711吨(4%)。

3.全球钨行业供需趋紧,钨价有望保持高位运行
全球钨行业正处于供需紧平衡状态。供给端,中国作为钨产量占 80%以上的拥有主导地位的国家,进一步收紧开采政策并加强出口管制,导致全球供应缺口扩大,2025 年钨精矿(65%WO₃)第一批开采总量指标为 5.8 万吨,同比下降 6.5%,叠加矿石品位下降(中国钨矿平均品位从 2004 年 0.42%降至 2025 年 10 月 0.27%)、环保政策高压导致国内矿山开工率不足 35%。海外方面,五大在建钨矿项目中,2025 年哈萨克斯坦巴库塔钨矿预计可新增钨精矿产量约 4600 标吨。整体来看,海外项目建设周期较长,短期内新增产能释放有限,对全球钨供应紧张格局的缓解作用仍不明显。
需求端,呈现“低端收缩、高端爆发”格局。2025 年,以钨精矿计算,全球钨需求量预计超 13 万吨,同比增长约 6%,增量主要来自新能源、军工及高端制造领域。光伏领域,光伏钨丝渗透率从 2024 年的 20%升至 2025 年的 40%,并不断快速攀升,预计未来全球需求超 4500 吨。中国光伏产能占全球 80%,推动钨丝需求增长 22%。钨丝用于光伏硅片切割,替代传统钢丝,可大幅提高切割效率。整体来看,高端制造与新能源应用的快速扩张正成为支撑钨价高位运行的核心动力。

供需错配推升价格。2024 年,黑钨精矿(65%WO3)和白钨精矿(65%WO3)均价分别为 13.69 万元/吨、13.55 万元/吨,相较 2023 年分别上涨 14.32%、14.75%。截至 2025年 11 月 13 日,黑钨精矿(65%WO3)和白钨精矿(65%WO3)价格分别为 31.70 万元/吨、31.60 万元/吨,年内价格分别上涨 121.68%、122.54%。

4.金属钨行业投资逻辑梳理
钨作为各国重点关注的战略性关键金属,应用领域广泛。从供给端来看,近年全球储量逐步增加,我国实施开采总量控制,未来我国钨供给持续趋紧;从需求端来看,下游需求多点开花,有望持续引领钨需求的增长。未来钨行业的供需格局的改善或支撑钨价保持高位运行。
相关个股:厦门钨业、中钨高新、章源钨业、翔鹭钨业。
风险提示:关税变化引起价格变化风险、国内政策变化风险,下游需求不及预期风险、供给提升引起产品价格下跌风险。
参考资料来源:
1.2025-11-17国元证券——供给趋紧需求增加,钨价有望维持高位
2.2025-11-2开源证券——降息周期叠加供给扰动,金属板块多点开花
3.2025-7-30国信证券——战略金属供给收缩,雅下项目打开产业空间
(风险提示:四川大决策投顾分享的内容旨在为您梳理投资方向及参考学习,不构成投资建议,不作为买卖依据,您应当基于审慎原则自行参考,据此操作,风险自担!)
新财网对文中陈述、观点判断保持中立,不对所包含内容的准确性、可靠性或完整性提供任何明示或暗示的保证。读者应详细了解所有相关投资风险,并请自行承担全部责任。本文内容版权归新财网投稿作者所有!文中涉及图片等内容如有侵权,请联系编辑删除。