四川大决策投顾 摘要:速冻食品龙头业绩正迎来明确复苏拐点。核心驱动力来自B端餐饮需求回暖与C端家庭消费习惯固化,共同推动需求反弹。同时,原材料成本压力缓解,龙头企业凭借规模与供应链优势释放盈利弹性。财务上已实现收入与利润率同步改善,叠加行业集中度提升趋势,具备全渠道与产品创新能力的龙头有望进入新一轮成长周期。
1.速冻食品行业概述
速冻食品便捷易储存且口味稳定。速冻食品是指以水产食材、肉类、谷物、粉末状配料、豆类等为主要原材料,配以水、油、调味品等辅料,经清洗、切配、调味、腌制、烹饪、速冻等工序制作而成,专为用餐场景设计的预包装食品,主要包括速冻调制食品、速冻菜肴制品、速冻面米制品,以及其他如速冻汤羹制品等。

根据勤策消费等数据,2024 年中国消费者在单人进餐时有 53.2%会选择方便食品,而选择方便食品的消费者中有 50.2%会选择速冻食品。

2.我国速冻食品行业短期筑底、长期渗透率提升仍有较大空间
2024 年速冻食品行业收入规模 2212 亿元,受消费环境影响增速有所放缓。根据安井食品 H股招股书,2024中国速冻食品市场规模2212亿元,2019-2024 年CAGR为11.8%,2024 年同比增长 1.6%,经历 2020 年之前餐饮繁荣、2020-2022 年居家便捷化需求提升带
来的行业快速增长后,2023 年开始受消费需求疲软影响,行业增速明显放缓。分品类看:
速冻调理制品:处于成熟阶段的早期,火锅、麻辣烫、关东煮等 B 端涮煮场景增速放缓,但家庭端需求便捷化、品牌化趋势下,仍有渗透空间,2024 年收入为 565 亿元,2024 年同比增长 2.2%,2019–2024 年 CAGR 为 4.6%;
速冻面米制品:处于成熟期,以饺子、汤圆、粽子为代表的“老三样”产品明显增长承压,多为内部结构的迭代、升级,B 端市场随连锁化率提升仍有增长。2024 年收入规模为 771 亿元,2024 年同比-5.5%,2019–2024 年 CAGR 为 2.6%;
速冻菜肴制品:处于成长阶段,B 端连锁化率提升以及 C 端便捷化长期趋势下,从米面、调理制品向标准化程度低、还原度难的菜肴品类渗透,2024 年收入规模为 868 亿元,2024 年同比增长 8.4%,2019–2024 年 CAGR 为 45.9%。

从人均消费量角度,2024 年我国人均速冻食品年消费量为 10.01千克,远低于同期的日本/欧盟/英国/美国。从集中度角度,我国速冻行业集中度偏低,2024 年 CR5 为 15.1%,低于日本/美国/英国/德国,但高于东南亚国家印度尼西亚/泰国/菲律宾/东南亚。

3.行业集中度有提升空间但考验龙头经营韧性
根据安井食品 H股招股书,2024 年我国速冻食品行业 CR1/CR5 市占率分别为 6.6%/15.0%,龙头企业安井食品市占率为 6.6%,是第二位的二倍,呈现一超格局。
分品类看,速冻调理制品、速冻米面制品、速冻菜肴制品 2024 年 CR1/CR5 分别为 13.8%/22.1%、8.8%/24.8%、5.0%/10.2%,其中安井食品在三个细分领域市占率分别为第一名、第四名、第一名。

同海外成熟市场相比,我国速冻食品市场行业规模为第二位,但市场集中度远低于成熟市场。根据安井食品 H 股招股书,2024 年美国、德国、英国、日本、东南亚速冻食品行业 CR5 分别约为 43%、35%、40%、70%。

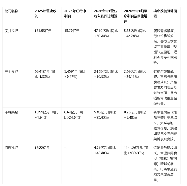
4.速冻食品行业龙头业绩迎来复苏拐点
速冻食品行业龙头企业的业绩正迎来明确的复苏拐点。多家龙头公司已连续多个季度实现收入增速回升与利润率环比改善,经营现金流同步向好。展望未来,在行业集中度持续提升、冷链物流基础设施日益完善的背景下,具备全渠道布局、强大品牌力和产品研发能力的龙头企业,有望率先步入新一轮的成长周期。

5.速冻食品行业投资逻辑与个股梳理
速冻食品龙头业绩正迎来明确复苏拐点。核心驱动力来自B端餐饮需求回暖与C端家庭消费习惯固化,共同推动需求反弹。同时,原材料成本压力缓解,龙头企业凭借规模与供应链优势释放盈利弹性。财务上已实现收入与利润率同步改善,叠加行业集中度提升趋势,具备全渠道与产品创新能力的龙头有望进入新一轮成长周期。
风险提示:消费需求不及预期;行业竞争加剧;原材料价格波动;海外市场扩张风险;食品安全问题等。
1.2026-1-28财信证券——以规模+效率为基,迈向品牌化道路
2.2026-3-19东方财富证券——需求侧温和复苏,供给侧持续优化
(风险提示:四川大决策投顾分享的内容旨在为您梳理投资方向及参考学习,不构成投资建议,不作为买卖依据,您应当基于审慎原则自行参考,据此操作,风险自担!)
新财网对文中陈述、观点判断保持中立,不对所包含内容的准确性、可靠性或完整性提供任何明示或暗示的保证。读者应详细了解所有相关投资风险,并请自行承担全部责任。本文内容版权归新财网投稿作者所有!文中涉及图片等内容如有侵权,请联系编辑删除。